设为首页
收藏本站
切换到宽版
登录
注册
找回密码
搜索
搜索
用户
快捷导航
论坛
BBS
安全区
软件区
编程区
娱乐福利区
huang1111网盘
淘帖
Collection
安全软件区
网络安全区
病毒分析区
病毒样本区
软件分享区
软件评测区
技术教程区
Windows区
编程交流区
综合分享区
休闲娱乐区
激活码分享区
官方发布区
问题反馈区
X64论坛
»
论坛
[03/07] WPS Office 2019 雨糖科技特别版 v
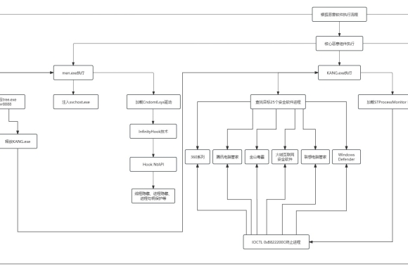
持续演进的银狐——不断增加脆弱驱动通过BY
自我介绍
白嫖500G的s3存储
[04/07] WPS Office 2023 雨糖科技特别版 6
最新贴
X64论坛2026新春水楼活动
2026-02-15
关于论坛新增“共绘星辰”用户组的公告
2025-01-31
Adobe全家桶2026 破解版下载 官方原版&破解补丁(04.03
2026-04-06
Windows系统备份还原工具 免费小工具 Snapshot备份还
2026-04-06
安卓版去广告拦截神器 Adguard高级付费订阅版和安卓Ma
2026-04-06
PC电脑版 微信WeChat 多开防撤回最新版 带提示绿色版
2026-04-05
支付宝谷歌商店版 安卓 googleplay版最新 Alipay APP
2026-04-05
DIYP影音lite版 支持安卓4.x ijk_vlc_mpv硬解码 电视
2026-04-05
植物大战僵尸版本所有版本合集下载含杂交版 融合版 火
2026-04-04
热门贴
电视TV盒子看电视电影软件合集 自用长期稳定更新 亲测
2026-03-28
Windows系统备份还原工具 免费小工具 Snapshot备份还
2026-04-06
推荐两款ATV Launcher、AT4K Launcher电视桌面启动器
2026-03-25
Adobe全家桶2026 破解版下载 官方原版&破解补丁(04.03
2026-04-06
孤岛惊魂系列全集 离线游戏 1~6部网盘整合下载 全DLC+
2026-04-02
电视盒子软件安卓4.4以上通杀无广告 登录即永久会员
2026-04-01
《生化危机9:安魂曲》中文版MOD修改器+全DLC整合|绕D
2026-03-26
千万影视 去广告版 手机平板电影点播软件APP 免费看付
2026-03-24
PC游戏《怪物猎人物语3:命运双龙》全DLC修改器 高级
2026-03-19
精华帖
X64论坛2026新春水楼活动【中奖公示】
2026-02-15
[04/07] WPS Office 2023 雨糖科技特别版 64 位 v12.1
2026-01-15
原创Python代码混淆器PyCry大更新1.0.0.0
2025-03-09
2024上百款破解软件大合集
2025-02-21
windows原版系统注入更新补丁合集
2025-02-14
windows原版系统合集
2025-02-13
希沃白板软件全部版本收集
2025-01-23
204个电脑修复小工具打包
2025-01-22
希沃桌面全版本
2025-01-22
会员排行
guanwd
11094
dqchenzhg
8946
wsasecy
8417
清圭
6808
小笑话233
6305
小灰猪
6232
yfz516
6002
lljl00982
5803
klaenio
5363
misawa
6334
论坛今日发帖
0
论坛昨日发帖
8
帖子
31173
会员
7013
当前在线人数
49
|
欢迎新会员:
fanwt4444
最新回复
分区版主:
小多呀
,
henry217
软件区
软件分享区
主题: 1914
,
帖数: 8692
PC电脑版 微信WeChat 多开防撤回 ...
昨天 17:37
董大
软件评测区
主题: 14
,
帖数: 68
不积跬步无以至千里——QQNT测评 ...
2025-5-13 14:05
黄桃罐头
技术教程区
主题: 93
,
帖数: 381
【汇编教程系列】8086CPU ...
2026-2-3 09:21
董大
Windows区
主题: 352
,
帖数: 3132
持续更新 不忘初心win10全集 ...
昨天 20:06
fanwt4444
分区版主:
henry217
,
skystars
编程区
编程交流区
主题: 211
,
帖数: 967
这,就是 Z 世代的“教科书”级 ...
2026-2-27 16:14
猫兔[HiOS!]
综合分享区
主题: 44
,
帖数: 123
白嫖500G的s3存储
2026-3-9 23:01
大魔神
分区版主:
henry217
,
小多呀
娱乐福利区
休闲娱乐区
主题: 1491
,
帖数:
1万
X64论坛2026新春水楼活动【中奖 ...
2026-4-30 23:59
huang1111
分区版主:
huang1111
huang1111网盘
官方发布区
主题: 5
,
帖数: 5
Huang1111网盘2026年春节假期问 ...
2026-3-4 00:00
huang1111
问题反馈区
主题: 425
,
帖数: 1161
申请解封账号
2026-3-14 18:06
huang1111
分区版主:
huang1111
,
skystars
,
henry217
会员管理区
布告栏
主题: 34
,
帖数: 44
关于“休闲娱乐区”开启主题分类 ...
2025-8-29 15:41
henry217
申请专区
主题: 57
,
帖数: 345
申请注销账号
2026-2-27 13:50
henry217
会员服务专区
主题: 65
,
帖数: 341
邮箱账号登陆密码错误
2026-3-17 20:47
X64论坛-张善睿
封禁处罚通报
主题: 46
,
帖数: 65
永封uid:5555
2025-8-30 15:29
faryou
Huang1111网盘
出色的网盘存储解决方案,新用户注册送15G基础空间,下载不限速。
Icys的博客
Icys的博客
申请友情链接
在我站申请友情链接
返回顶部